电商小白,如何做有效的Shopee虾皮listing优化?快来学
Fiona 2025-01-22 02:55Copy link & title
每一个平台站卖家都面临listing优化的问题,Shopee也不例外。
listing简单来说就是产品的页面,每件商品对应每个页面,消费者通过listing来了解商品的属性详细信息,最终决定是否购买。优化listing的目的,最终是为了实现转化率的提升。
本篇文章,展开Shopee虾皮listing优化的环节,为商家梳理如何通过有效的listing优化提高转化率。
一、创建专业的商品标题
①、标题结构
一个准确且专业的商品标题可以帮助买家清楚地了解商品,提高商品的曝光度。对于品牌卖家和无品牌卖家来说,在标题结构上稍有不同:
✅品牌商品可采用店铺名/品牌名+产品名字+型号/尺寸,卖家可根据目标市场当地使用语言的习惯,在标题的合适位置添加修饰词和场景词。
这一结构适用于Shopee上所有站点、所有品类,在health&beauty、3C&HA品类中应用较多。
例如,Samsung 49-inch full HD smart TV J5250 Series 5,Samsung是品牌名,49-inch full HD smart TV为产品名,J5250 Series 5为系列名字,这样就构成了一个完成了商品名。

✅在撰写标题时,卖家也需要注意,除了类似ZARA、ASUS等此类大写的品牌名外,不要大写标题中的所有字母,也不要在商品名称中添加主观性言论和促销信息,
例如:热门商品,畅销,特价,免运费或价格等。此外,诸如此类 }, ~, $, ^, {, <, !, *, #, @, ;, %, >特殊符号在阅读上也会为消费者增加困难。
无品牌商品可采用产品名+核心卖点+适用场景(型号/尺寸)的标题结构,重点突出核心卖点以及场景。这类标题在home&living、auto&moto、outdoor等品类中应用较广。
②、关键词
✅然后卖家要为商品设置1~6个关键词,不同站点包含热搜关键词数量有差异,比如新加坡包含2~4个,菲律宾包含2~6个,马来西亚包含1~5个。
关键词可分为大词、衍生词和长尾词。
1、大词通常为类目,比如shoes、phone、shirt,以单个单词的形式出现。这些关键词的含义范围比较广,使用的买家多,竞争大,shopee建议商家在推新品初期尽量少单独使用,在流量累积到一定程度时搭配另两种关键词一起使用。
2、衍生词为描述商品属性、使用场景、卖点的词,例如free shopping,notebook promotions,school shoes等。相对于大词来说,衍生词更加具体,带来的流量更加精准。
3、长尾词为描述商品属性、搜索栏推荐词,搜索量较低,竞争小,可以在初期为新品积累到基础流量。
✅在选择关键词时,卖家可参考【特殊关键词】+标题的格式,例如添加【现货】、【当天发货】、【ready stock】等特殊关键词。不要使用与商品无关的词汇,避免关键词滥用。

二、选择正确的商品分类
正确的商品分类有利于商品出现在买家的搜索页面,提高商品的曝光度。越完整、越准确的商品类目和属性,就意味着越高的自然曝光。当商家添加全球商品时,系统会根据商品名称为商品匹配合适的分类。
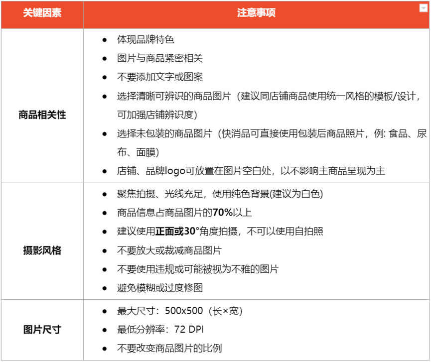
三、上传高质量的商品图片
图片在listing优化的过程中至关重要。在shopee平台上,商家可为每件商品上传包括封面图片最多9张图片,以及1张不同颜色和大小的商品规格图片。在上传图片时,商家也需要注意,产品主图使用当地语言,尊重当地的宗教文化,注意留白,不可使用Shopee 官方平台的元素。

👇点击了解更多Shopee运营干货知识
Shopee马来西亚卖家怎么从1688进货?从中国1688进货难不难?
Shopee新手一件代发怎么做,Shopee一件代发操作流程详解
Shopee退货/退款,卖家如何正确准备争议证据,申诉成功?

BigSeller是TikTok、Shopee、Lazada等东南亚电商平台官方对接的店铺管理系统,为电商卖家提供产品批量上架刊登,订单批量处理,多平台、多店铺库存同步,数据分析等功能,帮助卖家一站式管理本土店铺。
点击免费注册使用BigSeller
BigSeller是什么?BigSeller好用吗?BigSeller怎么收费?BigSeller有App吗?怎么下载


